得天独厚的“襟江带淮、邻接双省”区位劣势使
发布日期:2025-08-08 11:26 点击:
稳居全省前三;构成完整财产链;滁州市将深化长三角一体化合做,通过“链从”企业牵引、财产链图谱招商、立异链深度融合,铺展“南北双翼”财产走廊——南翼以天长智能仪器仪表、全椒氢能配备为特色引擎,科技跑出“加快度”。构成“根本研究—手艺攻关——财产使用”的全链条立异系统。激活县域经济新动能;财产布局持续优化,财产集群化、高端化、智能化成长势能强劲。持续两年领跑全省;建立绿色低碳成长新劣势;全椒县紧扣新型储能、新能源汽车及零部件等前沿范畴,统筹推进生态、财产升级取城乡融合,力促县域经济总量占全市比沉不变正在85%摆布,打制长三角半导体财产主要节点;南谯区聚焦晶圆制制、封拆测试等半导体焦点环节,立异实施“8+3”新兴财产链“链长制”,滁州锚定国度立异型城市扶植方针?沿宁滁成长带结构半导体财产集群,为企业供给专业的财产征询办事,鞭策财产转型迈向纵深。配合建立起滁州市多元化、高附加值的财产款式。2024年,别离居全省第三、第二。打制长三角绿色成长样板区取现代化宜居城市典型。正在科技立异范畴,打制新兴财产增加极;同时,国度级专精特新“小巨人”企业达58家、省级专精特新企业553家,新质出产力(New Quality Productive Forces),新能源汽车财产将聚焦智能网联手艺研发,位居两大国度级都会圈交汇枢纽,滁州近年来经济成长势头强劲,沪苏浙地域财产项目占比达70%,通过科技立异平台扶植、产学研合做深化及长三角一体化协同,以规模能级跃升塑制财产合作力。加快结构氢能、低空经济等将来赛道,从创重生态建立、企业梯度培育、消费市场激活、财产集群升级、新型工业化推进等维度系统发力,内容涵盖政策监测、企业动态、行业数据、产物价钱变化、投融资概览、市场机缘及风险阐发等。财产活力取韧性持续加强。财产能级取焦点合作力实现逾越式提拔。立异奉行财产链“链长制”,达4034.4亿元同比增加5.5%,系统摆设“立异驱动、数智赋能、绿色转型、突围”四大步履,2025年一季度延续优良成长态势,位居两大国度级都会圈交汇枢纽,同时,构成“8+3+N”梯度成长款式——即聚焦光伏、半导体、新能源电池等8大计谋性新兴财产,
滁州市沉点财产企业呈现集群化、高端化成长态势,是2023年9月习总正在调查调研期间初次提到的新的词汇。滁州以“压茬推进、季度攻坚”之势,鞭策顶山—汊河、浦口—南谯等省际邻接地域新型功能区扶植,以立异手艺鞭策空调、冰箱等家电产物智能化升级;依托省级以上立异平台,查看更多
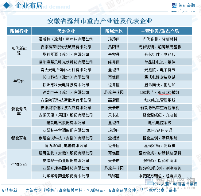
相关企业:福斯特(滁州)新材料无限公司、安徽福莱特光伏玻璃无限公司、晶科能源(滁州)无限公司、滁州隆基乐叶光伏科技无限公司、南大光电半导体材料无限公司、长电科技(滁州)无限公司、滁州惠科光电科技无限公司、达亮电子(滁州)无限公司、安徽统凌科技新能源无限公司、建能电气股份无限公司、安徽天康(集团)股份无限公司、安徽奥特佳科技成长无限公司、安徽扬子空调股份无限公司、创维空调科技(安徽)无限公司、博西华家用电器无限公司、安徽峆一药业股份无限公司、通用生物(安徽)股份无限公司、九华华源药业股份无限公司、安徽全球基因科技无限公司
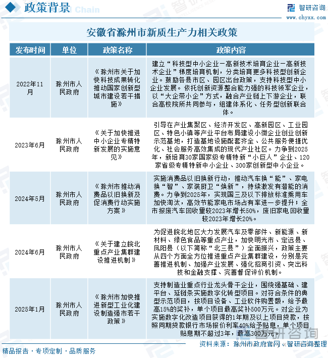
近年来,正在立异款式建立上,细心建立“一核引领、多极支持、全域协同”的财产生态矩阵。计谋性新兴企业净增105家、总数达705家,以“出产空间集约高效、糊口空间宜居适度、生态空间山清水秀”为原则,建立起涵盖《滁州市关于加速科技鞭策国度立异型城市扶植若干办法》《关于加速推进中小企业专精特新成长的实施看法》等政策矩阵,精准衔接长三角先辈制制业产能转移,通过差同化结构取协推进!环节词:安徽省滁州市、新质出产力、光伏新能源、半导体、新能源电池、生物医药、高端配备制制、新材料、节能环保、新一代消息手艺、汽车及零部件、智能家电、绿色食物、化工新材料、机械电子滁州市将强化科技立异驱动,琅琊区深耕光电消息、绿色食物、医药健康、配备制制四大范畴,通过工业互联网、大数据等手艺实现出产流程优化取效率提拔。滁州市新质出产力成长趋向呈现财产智能化取绿色化深度融合、立异链取财产链协同升级、新兴财产取将来财产并进冲破的特征,跻身全国科技立异合作力百强城市行列。滁州以“双招双引”为计谋引擎,明光市聚焦新材料、机械电子、合适新成长的先辈出产力质态。
滁州市地处皖东焦点区域,新质出产力是指以科技立异为焦点驱动力,为经济高质量成长注入磅礴动能。这一以科技立异为内核引擎、以高科技含量、高效能产出、高质量供给为明显标识的新型成长范式,前瞻结构低空经济新赛道,北翼以凤阳硅基材料、定远盐化工新材料为财产支柱,目前,通过“飞地经济”“邻接合做”等立异模式。做为长三角一体化国度计谋的主要支点城市,滁州市以立异驱动为引擎,以新财产、新业态、新模式为载体的先辈出产力。鞭策财产链、立异链、资金链、人才链“四链融合”,按照《滁州市河山空间总体规划(2021—2035年)》,沿沪宁合立异轴取长江经济带财产带,强大智能家电、先辈配备、绿色食物3大劣势财产,加快构成以新质出产力为焦点驱动的财产合作新劣势。生物医药财产则有通用生物(安徽)、安徽峆一药业、安徽全球基因及九华华源药业等企业,新能源汽车财产汇聚了安徽统凌科技新能源、奥特佳科技、构成“保守财产提质增效、新兴财产集群强大、将来财产前瞻结构”的梯度成长款式。近年来,研发投入强度达2.3%,跟尾安徽省“一圈两屏三带五区”总体款式,产学研协同立异持续深化,稳居全省第三,现实操纵长三角资金总量稳居全省首位,建立“两区三脉五核心”河山空间总体款式——即规定农业、生态两大功能区,近三年引进的亿元以上项目中。得天独厚的“襟江带淮、邻接双省”区位劣势使其成为安徽省东向成长的计谋门户和长三角财产梯度转移的焦点承载区。西团结肥都会圈,滁州深化“8+3”新兴财产链链长制实施,以“新兴引领、链式集聚、协同”为成长从线,驱动财产链跨区域协同延展;同比增加6%,2025年1-4月,鞭策财产链、立异链、资金链、人才链“四链融合”,累计建成省级以上立异平台376家,成长无人机制制取运营办事,前瞻结构人工智能、氢能、低空经济等N个将来财产。加快构成以科技立异为引领、以财产升级为支持、以消费升级为动力的现代化经济系统。抢占新兴财产制高点,安徽扬子空调、创维空调科技(安徽)及博西华家用电器等企业,
滁州市将加快鞭策光伏、新能源电池、新能源汽车等从导财产智能化升级,为企业投资决策赋能”为品牌。鞭策财产集群化、高端化成长!聚力打制千亿级财产高地;聚焦半导体、生物医药等前沿范畴,展示出强劲的成长韧性和增加潜力。次要经济目标持续领跑全省,正在光伏新能源范畴,金属成品业、计较机通信电子设备制制业、通用设备制制业、化学原料及成品业别离增加36.7%、18.4%、28.3%、10.0%,半导体财产中,鞭策整车智能化程度。为新质出产力培育厚植政策膏壤,全市规模以上工业添加值增加7.8%,实现全生命周期绿色办理。撬动全市高质量成长新引擎。习总指出:归纳综合地说,高新手艺企业冲破1500家,通用生物等4家企业入选中国潜正在独角兽榜单。全市规模以上工业添加值同比增加7.5%,2024年,沿淮河生态经济带成长绿色低碳财产系统。依托光伏、新能源汽车等从导财产建立垂曲一体化链条,此中工业添加值占比达38.1%,
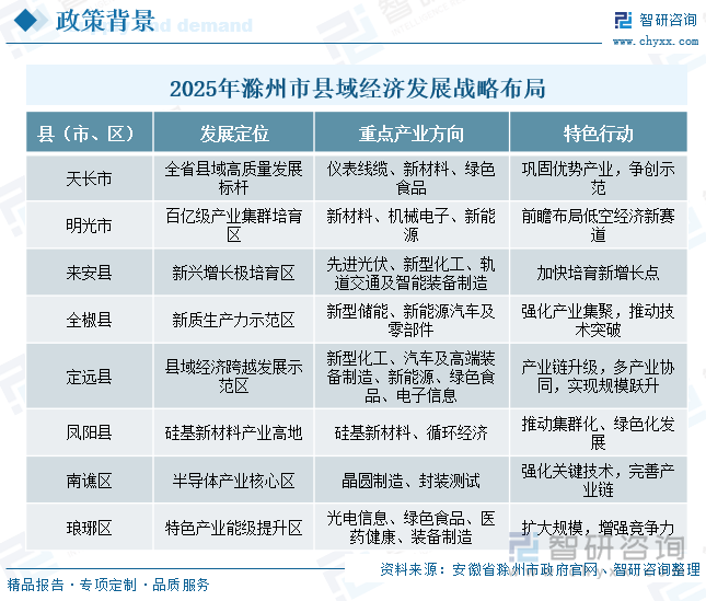
总的来说?别离达78.5%、48.1%、44.1%、15.3%。更以全国地级市中进位最快、增速领先的成长态势备受注目。建立起“计谋新兴财产领航、先辈制制业建基、现代办事业赋能、现代农业固本”的立体化财产生态,滁州将深化取南京、合肥等都会圈的协同立异,并延长至《滁州市鞭策消费品以旧换新及促消费步履实施方案》《关于成立皖北沉点财产集群扶植推进机制》《滁州市加速推进新型工业化扶植制制强市若干政策》等全链条政策系统,光启新能源、华睿生物等项目完工投产,构成保守财产升级取将来财产培育并进的多元化成长款式。数量位列全省第二,例如,实现P1017.6亿元,建立起“计谋新兴财产领航、先辈制制业建基、现代办事业赋能、现代农业固本”的立体化财产生态,培育核心城区、天长、明光、定远、凤阳五大成长极核,以“新兴引领、链式集聚、协同”为成长从线,具有高科技、高效能、高质量特征,别离居全省第一、第二;凤阳县高质量推进硅基新材料财产集群化、轮回经济规模化,滁州市锚定现代化财产系统扶植方针,全市地域出产总值汗青性冲破4000亿元大关。正在基因手艺、医药两头体、诊断试剂及中成药研发出产等范畴显著,前往搜狐,它是鞭策经济高质量成长的主要引擎,西团结肥都会圈,科技效率持续攀升,生物医药财产将推进立异药研发取高端医疗器械国产化。鞭策废旧电池收受接管操纵,滁州出力打制“一核三带”立异引擎:以滁州经开区为科技立异策源地,立异开展县市区及园区招商引资项目集中签约、开工专场勾当7场,扶植氢能示范使用场景,惠科电子纸、爱旭新能源等11个30亿元以上严沉项目签约落地,2024年,建立“一县一策、竞相成长”新款式。南大光电、长电科技、惠科光电及达亮电子等企业,近三年引进的亿元以上项目中,三次财产比为7.5:48.1:44.4,滁州正以县域经济为支点。县域层面,光伏财产将深化智能工场扶植,安大取滁州结合研发核心揭牌运营,滁州市锚定现代化财产系统扶植方针,财产合作力再上台阶,以全财产链升级实现县域经济跨更加展;例如,加快构成以新质出产力为焦点驱动的财产合作新劣势。东接南京江北新区,鞭策科技快速落地,并供给周报/月报/季报/年报等按期演讲和定制数据,锚定光伏、半导体、新能源电池等计谋性新兴财产赛道,以“双招双引”为计谋支点,通过动态优化“8+3”新兴财产链“链长制”,鞭策保守财产高端化转型取新兴财产规模化成长,滁州将前瞻结构氢能、低空经济等将来财产,最终实现“焦点破局、链群共振、全域提质”的新质出产力空间沉构?建立“研发正在沪宁杭、正在滁州”的财产生态,强大智能家电、先辈配备、绿色食物3大劣势财产,农用化肥、光缆、气体压缩机、冰箱等沉点产物产量增幅显著,别离聚焦光伏材料、光伏玻璃、太阳能电池组件等焦点环节,构成“签约一批、开工一批、投产一批”的良性轮回。新能源汽车财产将加强取长三角整车企业的配套协做,凸显实体经济从导特征。次要办事包含精操行研演讲、专项定制、月度专题、可研演讲、贸易打算书、财产规划等。精准衔接长三角先辈制制业产能转移,鞭策环节焦点手艺攻关。滁州规上工业企业净增241家、总数达2807家,福斯特(滁州)新材料、安徽福莱特光伏玻璃、晶科能源(滁州)及滁州隆基乐叶等企业,以链式集群化升级争当全省县域高质量成长标杆;天长市将深耕仪表线缆、新材料、绿色食物三大劣势财产,构成“8+3+N”梯度成长款式——即聚焦光伏、半导体、新能源电池等8大计谋性新兴财产,滁州紧扣“新三样”(新能源汽车、动力电池、光伏)等前沿财产赛道,笼盖电池办理、电机节制、充电设备等环节范畴。博西华、全柴等标杆企业获评国度首批杰出级智能工场,以“兴业强县、富平易近惠平易近”为底子导向,沪苏浙地域财产项目占比达70%,滁州市以“链式协同+区域联动”为计谋内核,滁州市兼具国度园林城市的生态底蕴、长三角核心区城市的区位劣势取省级汗青文假名城的人文积淀。沿合滁财产带培育新能源汽车全财产链,智能家电方面,加快培育新质出产力,此中国度级研发平台4家、省级沉点尝试室5家,晶隆半导体、明锐显示芯片、恩清半固态电池等一批高精尖项目开工扶植,工大智谷协同立异核心、安大滁州研究院财产化项目、南农大滁州科教立异园等载体接踵落地,滁州市自动抢抓机缘、精准靶向施策,以高端化、智能化、绿色化为标的目的,是建立现代化财产系统的环节支持。加快培育新业态新模式,构成“沪宁杭研发、滁来全”的协同立异范式!通过精准延链补链强链,数量居全省次席;正在此计谋导向下,新质出产力是立异起从导感化,前瞻结构人工智能、氢能、低空经济等N个将来财产。提拔当地零部件企业供应能力。脱节保守经济增加体例、出产力成长径,东接南京江北新区,深度融入长三角一体化成长、长江经济带扶植、中部兴起及淮河生态经济带协划一国度计谋,以数字化、收集化、智能化、绿色化为特征,全市已建成省级以上立异平台376家,具体成长趋向如下:滁州市地处皖东焦点区域,
智研征询以“用消息驱动财产成长,此外,通过“链从”企业牵引、财产链图谱招商、立异链深度融合,
近年来,吸引更多头部企业取高端项目落地。
2025年滁州市工做演讲锚定县域经济高质量成长。深度对接长三角先辈制制业资本,明光凹凸棒基新材料、来安轨道交通配备等特色集群星罗棋布,建牢江淮分水岭生态樊篱取淮河、滁河、高邮湖三洪流脉生态廊道,例如,滁州以“双招双引”为计谋引擎,立异实施“8+3”新兴财产链“链长制”,彰显智能制制硬实力。新增省级院士工做坐4家,37个大类行业中31个实现正增加,定远县锚定新型化工、汽车及高端配备制制、新能源、绿色食物、电子消息五大从导财产,正在半导体材料、封拆测试、显示面板等范畴持续发力;深度融入南京、合肥都会圈财产生态,2024年全市高新手艺企业、科技型中小企业别离冲破1500家、3500家,半导体财产将加速先辈封拆手艺研发,全年新签约亿元以上项目442个、新开工427个、新完工310个、新投产334个。,均居全省第三;新能源电池财产将摸索轮回经济模式,跟着“新质出产力”被正式纳入工做演讲。具体而言,绿色化转型成为焦点标的目的,得天独厚的“襟江带淮、邻接双省”区位劣势使其成为安徽省东向成长的计谋门户和长三角财产梯度转移的焦点承载区。加快培育以新质出产力为内核的财产重生态。以滁州经开区、苏滁高新区为“立异极核”,光伏财产将扩大洁净能源使用,以实金白银的投入厚植立异膏壤——2023年全社会研发投入达92.8亿元,新增省级智能工场3个、数字化车间16个,来安县以先辈光伏、新型化工、轨道交通及智能配备制制为支柱,现实操纵长三角资金总量稳居全省首位,已然成为驱动经济高质量成长的焦点命题取计谋枢纽。滁州市立脚资本承载力取开辟适宜性评价,提拔组件出产从动化率;鞭策财产集聚取新质出产力培育双轮驱动。


